Chronic Kidney Disease is a serious public health problem and in clear relation to Climate Change and ecosystem maintenance. Renal health is particularly vulnerable to the impacts of climate change, and dialysis therapy (hemodialysis and PD) has a significant environmental footprint, conditioned by energy consumption and greenhouse gas production. In the last 50 years, people have changed ecosystems faster and more extensively than in any other period in human history. It is a consequence of ever-increasing demand for food, fresh water, fuel, industry, etc. and the result has been a substantial and largely irreversible loss of the diversity of life on Earth. Since 1979, human activities have caused the extinction of 60% of mammals, birds, fish and reptiles. There is an urgent need to adopt "Green Nephrology" measures by developing sustainable environmental solutions for the prevention and treatment of kidney diseases.
La Enfermedad Renal Crónica es una grave problema de salud pública y en clara relación con el cambio climático y el mantenimiento de los ecosistemas. La salud renal es especialmente vulnerable a los impactos del cambio climático, y la terapia con Diálisis (Hemodiálisis y DP) tiene una huella ambiental importante, condiccionada por el consumo de energia y la producción de gases de efecto invernadero. Durante los últimos 50 años, las personas hemos cambiado los ecosistemas más rápidamente y de una forma más generalizada que en ningún otro período de la historia de la humanidad. Es consecuencia de la cada vez mayor demanda de alimentos, agua dulce, combustible, industria, etc., y el resultado ha sido una pérdida sustancial y en gran medida irreversible de la diversidad de vida en la tierra. Desde el año 1979 las actividades humanas han llevado a la extincion del 60% de mamiferos,aves,peces y reptiles. Es urgente adoptar medidas de “Nefrologia Verde” desarrollando soluciones medioambientales sostenibles para la prevención y el tratamiento de la enfermedad renal.
Chronic kidney disease (CKD) is a serious public health problem, with a large increase in incidence and prevalence,1,2 it means a high cost for health systems and, in addition, it is the greatest cardiovascular risk factor.3
Thus, the data from the Global Burden of Disease (GBD) is highly worrying.4 It shows that the incidence of CKD increased by 88.76% in the period 1997–2016, the prevalence by 86.96%, mortality by 98.02%, and the greatest burden of CKD (63%) appears in countries with a lower human development index. Currently, more than 850 million people (10% of the world's population) are affected by kidney disease,5 and in advanced kidney disease the alternative is renal replacement therapy (RRT) by dialysis, renal transplantation or conservative treatment. Dialysis treatment, especially hemodialysis (HD), is a major generator of the “carbon footprint” due to the excessive use of energy, water, consumables, and frequency of treatment, which together contribute significantly to global warming.
Climate changeClimate change is due to the emission of greenhouse gases (GHG) into the atmosphere, the main source of which is the burning of fossil fuels (coal, oil or gas), which accounts for almost 90% of all carbon dioxide (CO2) emissions. This gas, which is not the most powerful but the most abundant, has a half-life of 1000 years and according to data from the Mauna Loa observatory (Hawaii) its current concentration is over 418.90 ppm.6 Other GHGs are methane (CH4), nitrous oxide (N2O), fluorinated gases and water steam. Methane (25 times more potent than CO2) is produced naturally on Earth, by anaerobic decomposition, and other sources are forest fires, ruminant digestion, oil extractions (18% of emissions), rice cultivation (10% of emissions) or the decomposition of garbage in landfills (7%). N2O, which has a half-life of a century and is 300 times more powerful than CO2, provides a 6% of emissions and 40% is produced by land fertilization processes, while 20% comes from the oceans. Fluorinated gases (hydrofluorocarbons, perfluorocarbons, sulfur hexafluoride and nitrogen trifluoride) are used to replace chlorofluorocarbon gases (CFCs) which have already been withdrawn from the market (1995), but they multiply the effect of CO2 by 22,000 times. Finally, water vapor is responsible for 60% of the greenhouse effect, but has a very short lifetime in the atmosphere.
The accumulation of GHGs in the atmosphere gives rise to the major effect of the climate crisis which is the rise in the planet’s temperature, which rose 1.1 °C since the beginning of the 20th century, and is projected that will increase by approximately 1.5 °C by 2050 and 2−4 °C by 2100.7The Intergovernmental Panel on Climate Change of the World Meteorological Organization and the United Nations Environment Program (IPCC) has determined that to avoid catastrophic health impacts and prevent millions of climate change-related deaths, temperature increases should not exceed 1.5 °C.8
In addition to the multiple effects caused by GHGs, it should be added that each year between 4.8 and 12.7 million tons of plastic9 and between 300 and 400 million tons of heavy metals, solvents, toxic sludge and other waste from industrial facilities are dumped into the oceans.8 Overall, the effects of climate change and, in general, of all human activities have an enormous impact on nature, generating unprecedented global change: for example, it is estimated that human activities have led to the extinction of 60% of mammals, birds, fish and reptiles since 1970,10 which, as pointed out in the 2005 report of the Millennium Ecosystem Assessment, “Human activity is exerting as much pressure on the nature and heart functions oceans as it does on the oceans”: "Human activity is putting so much pressure on the nature and functions of the Earth that the capacity of the planet's ecosystems to sustain future generations can no longer be assured”.11
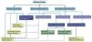
Climate change and healthClimate change is developing at such a rapid pace that the IPCC considers it to be one of the major global challenges of our time.12 Its impact on health is devastating and is expected to cause approximately 250,000 additional deaths per year between 2030 and 2050.13 Climate change, together with the overuse of natural resources, diminishing water supplies, and extensive pollution and destruction of the environment, pose additional threats. Of special importance is the threat related to water, which is a dwindling natural resource, and drinking water in particular, which is mistakenly considered an unlimited resource. More than 1 billion people do not have access to safe water supplies, and nearly 2.6 billion lack of adequate sanitation.9Fig. 19 shows the path of human pressure on the environment, ecosystem change and their various health consequences.
Environmental changes and ecosystem deterioration. Impact on health. Ecosystems and human well-being: health synthesis.9
The best way to avoid the disaster caused by climate change is to reduce carbon emissions, the main driver of global warming. Interestingly, the healthcare sector is a major contributor to climate change and overall environmental degradation through the presence of pharmaceutical pollutants in groundwater, surface water (lakes, rivers and streams), seawater, wastewater treatment plants (influent and effluent).14 In general, healthcare activity generates more than 4% of global greenhouse emissions; for example, United States accounts for 10% of GHG emissions; in Australia and during the period 2014–2015 they were 7%, and in the United Kingdom and after different corrective measures, in 2015, the GHG emission was 4%.15–17 In any case, the burden of climate change on health affects more vulnerable populations and countries with low human development.18
Climate change and renal healthRenal health is particularly vulnerable to the impact of climate change, problems resulting from the climate crisis and global change have been found to exacerbate renal diseases (Fig. 2),19–21 and dialysis therapy has a considerable environmental footprint driven by several interrelated factors, such as energy and water consumption, in addition to GHG and waste production. However, despite several international climate agreements, global responses remain woefully inadequate and the commitment of the nephrology community seems equally half-hearted.22
The relationship between climate change and renal diseases.22
The HD is the most widely used therapy to treat end-stage renal disease23 and it is estimated that today approximately 3.4 million patients (89%) are on HD treatment, according to the Global Annual Renal Replacement Therapy 2022 report,24 with an annual growth of 7%23 and 369,000 patients (11%) on peritoneal dialysis (PD).24 The water consumption in HD is approximately 0.5 m3/session. The problem is the reverse osmosis systems since they “reject” between half and 2/3 of the water, and for a 4 h HD session with a Qd of 500 ml/min it is required 240 l of water that have to be added, which would raise the water expenditure to about 500 l/session,12,25 that will go down the drain,26,27 although modern water treatment systems already exist that can recycle 80% of the “rejected” water.28 These “state-of-the-art” systems are not available in all HD units and unfortunately more than 50% of the water is still sent to the drain. In short, the water consumption is approximately 80 million m3/million of hemodialysis patients per year. Furthermore, it is also necessary to add the waste associated to the therapy, such as dialyzers and HD lines, auxiliary material such as gloves, gowns, plastic cups and the estimated energy expenditure between 12.0 and 19.6 kW h.12 Finally, HD-related emissions or “carbon footprint” range from 4 to 15.4 tons of CO2-eq (t-CO2-eq) (carbon dioxide equivalents) per patient and year.12,29
In addition, in PD the total water consumption for a patient using 4 bags of dialysate fluid per day (2.5 l) is 10 l plus the plastic container. The generation of 1 kg of plastic requires about 180 l of water, which means that for each PD bag, which weighs approximately 0.155 kg, the amount of water consumed for its production is 28 l,12 and this volume increases to 12 l per patient/day in the case of automated PD.26,30 Thus, the “carbon footprint” of PD is approximately 1.4 t CO2-eq, much lower than that of HD.
Green nephrologyFor some years now, the concept of “green nephrology” has been gaining interest. Its objective is to improve the environmental sustainability of renal care by changing practices and using available resources in a more environmentally friendly manner.31 Thus, this approach would involve the prevention of CKD and more environmentally conscious about renal replacement therapy.
With the predicted increase in CKD, it is important to recognize that the nephrology community has a considerable role to play that can be summarized in the following points:
- 1
Lead the implementation of preventive approaches to diminish the development and progression of CKD, both in primary prevention of lifestyle (reduction of sedentary lifestyle, unhealthy diet, obesity and smoking), health education and policies that modify socioeconomic status, and in secondary prevention, where better control of risk factors for progression and further development of lines of research for therapies to reduce this progression of kidney disease are needed.
- 2
Increase promotion for renal transplantation. Currently less than 40% of European patients on RRT live with a functioning transplant and only 4% of transplants avoid dialysis by preventive grafting.32 Unfortunately, regenerative medicine is not yet able to provide effective options.33
- 3
Develop environmentally sustainable solutions for the care of patients with kidney disease.
- 4
Greener dialysis. There are very interesting alternatives proposed, such as circular water management based on the “3R” concept34:
- •
reduce the need for dialysis, reduce dialysate flow (Qd) and optimize reverse osmosis performance. Qd can be reduced to 400 ml/min, resulting in a reduction of water consumption from 120 to 96 l/session and without clinical or Kt/V alterations35;
- •
reuse the reverse osmosis “reject” water that is usually discarded. It could easily be used for everyday purposes, such as flushing the toilet, washing clothes or bathing, and even as drinking water. However, as for dialyzer reuse, there is no scientific evidence to advise its reuse36;
- •
recycling dialysate effluent for agriculture and aquaponic use (i.e., plant cultivation without soil). Dialysate can be recycled as fertilizer, due to its high phosphorus and nitrogen content; furthermore, urea, one of its main constituents, can be transformed into green fuel and can be used as a source of hydrogen.
Finally, to the above, it should be added another optimal option such as centralized dialysate supply systems that allow the preparation of the acid dialysate concentrate in situ and reduce GHG emissions due to a reduced need for transport, and also less plastic waste generated when these containers are discarded.
- 5
Production of environmentally friendly material (Fig. 3). Production of green polymers certified through the International Sustainability and Carbon Certification, using the mass balance concept (MBA) of the Ellen MacArthur Foundation.37 This method is a process for determining the use of chemically recycled or bio-based feedstock in a final product when recycled and virgin raw materials or bio-based and fossil raw materials have been used in the process. Depending on the raw material used, the output is a mixture of products (primary and recycled or fossil and bio-based) that are not distinguishable in terms of composition or technical characteristics. It is different from mechanical recycling of plastics, where materials can be separated, treated and included in new products. This approach addresses materials that cannot be physically separated because they might be too mixed or contaminated, such as additives, paints and adhesives, but could be recovered by chemical recycling and incorporated as raw material.
Figure 3.Medical polymers with exactly the same technical and medical properties that can be manufactured from biowaste feedstock can only be considered if allowed by national health authorities.22
Ultimately, there is a need to adopt “green nephrology” policies that can also improve profitability and increase productivity. There are already initiatives from nephrological societies in Australia, New Zealand or Italy.26 In this regard, the Green Nephrology Network, a sustainable healthcare program of the NHS in the United Kingdom, has saved approximately 10 million euros annually in its health system as a result of environmentally friendly water and electricity saving initiatives. In fact, one of the dialysis units reported savings of up to 4 million liters of water per year with a new, more efficient water system.39
Recently, an international group of nephrologists40,41 have called on the global community to unite and align renal care in accordance with the health sector principles of the 26th United Nations Climate Change Conference (COP26), and announced the global and inclusive initiative, Global Environmental Evolution in Nephrology and Kidney Care (GREEN-K), with a vision of “sustainable kidney care for a healthy planet and healthy kidneys” and a mission to “promote and support environmentally sustainable and resilient kidney care globally through advocacy, education and collaboration.” GREEN-K's areas of action will include education, sustainable clinical care, and progression towards environmentally sustainable innovations, procurement, and infrastructure. They end their call with the message, “Mindful of the disproportionately high climate impact of renal therapies, we welcome the opportunity to work together in a shared responsibility to patients and the Earth's natural systems.” In the same vein, the European Green Deal and nephrology: a call for action by the European Kidney Health Alliance19 also makes an urgent appeal to national and international nephrological societies to join forces around “green nephrology”, which has been successfully implemented in the NHS since 2009.38,39,42
In conclusion, climate change is rapidly and dramatically changing our planet, so we need to reduce our global “carbon footprint”, including the contribution caused by renal disease care, making it urgent commitment to promoting “green nephrology” and join the many initiatives already underway.
Conflict of interestThe authors declare that they have no conflicts of interest.








